|
|
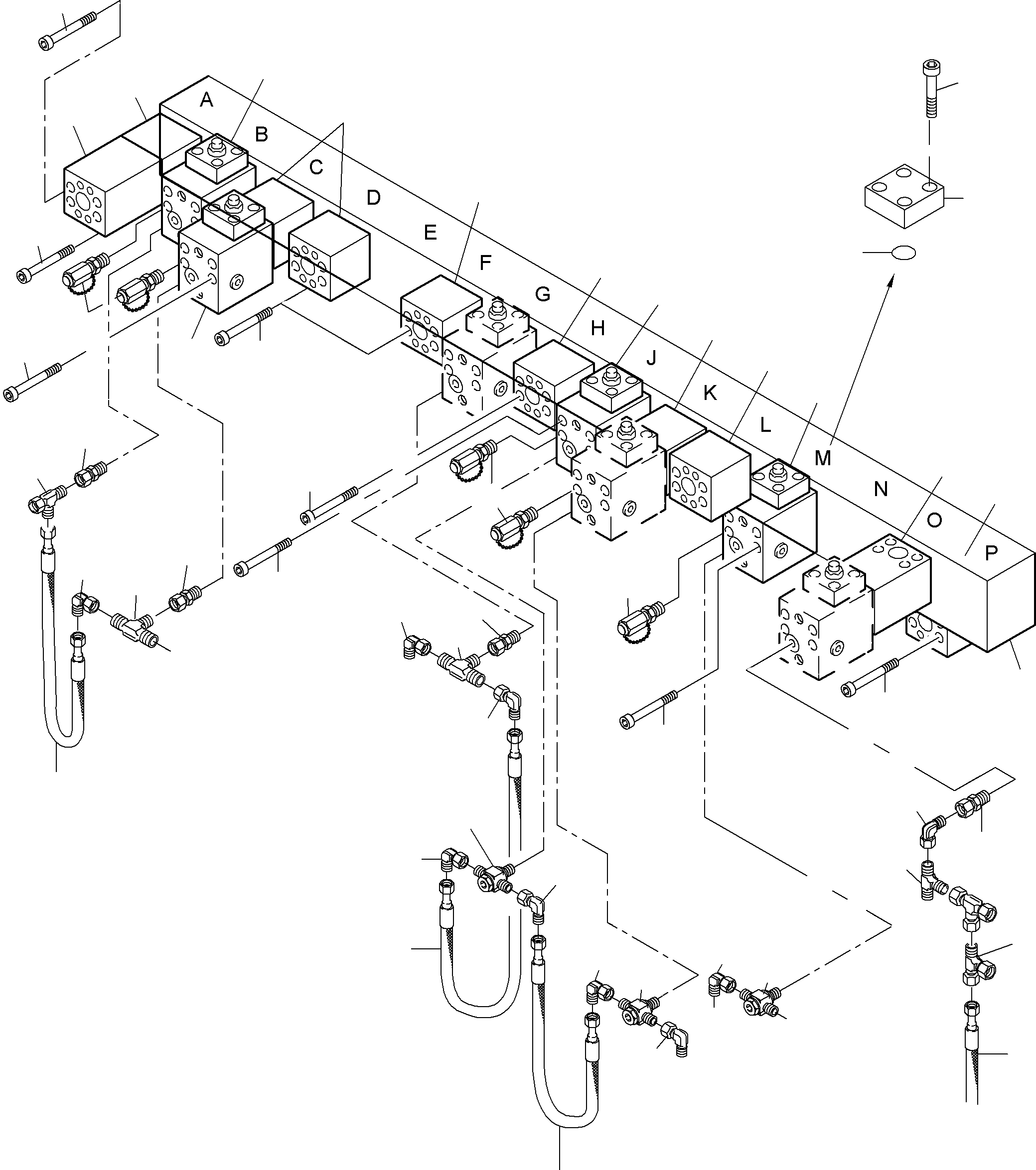
01 |
887 579 40
|
Distribution block |
1 |
InternBDB: 200 x 2170 | InternKon: 938 515 40 / 1
|
|
|
|
02 |
|
Throttle check valve with pressure relief valve |
7 |
InternBDB: 461 640 40 | InternKon: 938 515 40 / 2
|
090-0695 |
|
|
03 |
|
Anticavitation valve |
9 |
InternBDB: DN 40 / M10-1028 / 907 621 40 | InternKon: 938 515 40 / 3
|
991-0474 |
|
|
04 |
514 529 98
|
Bolt |
4 |
InternBDB: M16 x 260 / DIN 912 / 10.9 | InternKon: 938 515 40 / 4
|
|
|
|
05 |
319 212 99
|
Bolt |
24 |
InternBDB: M16 x 150 / DIN 912 / 10.9 | InternKon: 938 515 40 / 5
|
|
|
|
06 |
319 294 99
|
Bolt |
20 |
InternBDB: M16 x 110 / DIN 912 / 10.9 | InternKon: 938 515 40 / 6
|
|
|
|
07 |
515 812 98
|
Coupling |
10 |
InternBDB: G 1/4-PC | InternKon: 938 515 40 / 7
|
|
|
|
09 |
516 312 98
|
Hose assy. DN 8 x 850 |
1 |
InternBDB: DOL 10 / DOL 10-90 | InternKon: 938 515 40 / 9
|
|
|
|
10 |
514 718 98
|
Hose assy. DN 8 x 700 |
1 |
InternBDB: DOL 10 / DOL 10-90 | InternKon: 938 515 40 / 10
|
|
|
|
11 |
906 806 40
|
Union |
3 |
InternBDB: TH 10-LR KDS | InternKon: 938 515 40 / 11
|
|
|
|
12 |
516 183 98
|
Socket |
6 |
InternBDB: L 10-G / DIN 3945 | InternKon: 938 515 40 / 12
|
|
|
|
13 |
516 156 98
|
Union |
7 |
InternBDB: L 10 / DIN 3942 | InternKon: 938 515 40 / 13
|
|
|
|
14 |
374 471 99
|
Union |
6 |
InternBDB: T-L 10 / ISO 8434 | InternKon: 938 515 40 / 14
|
|
|
|
15 |
506 581 98
|
Plug |
1 |
InternBDB: SAE A1 1/2-6000 / WN 34194240 | InternKon: 938 515 40 / 15
|
|
|
|
16 |
356 209 40
|
Flange seal |
2 |
InternBDB: 1 1/2 / NBR 90 / WN 341 986 40 | InternKon: 938 515 40 / 16
|
|
|
|
17 |
319 288 99
|
Bolt |
4 |
InternBDB: M16 x 50 / DIN 912 / 10.9 | InternKon: 938 515 40 / 17
|
|
|
|
18 |
904 605 40
|
Intermediate block |
1 |
InternBDB: 135 x 130 x 115 | InternKon: 938 515 40 / 18
|
|
|
|
19 |
516 007 98
|
Bolt |
4 |
InternBDB: M16 x 300 / DIN 912 | InternKon: 938 515 40 / 19
|
|
|
|
20 |
514 718 98
|
Hose assy. DN 8 x 700 |
1 |
InternBDB: DOL 10 /DOL 10-90 / WN 34195140 | InternKon: 938 515 40 / 20
|
|
|
|
21 |
516 309 98
|
Hose assy. DN 8 x 330 |
2 |
InternBDB: DOL 10 /DOL 10 / WN 34195140 | InternKon: 938 515 40 / 21
|
|
|
|
22 |
516 310 98
|
Hose assy. DN 8 x 360 |
1 |
InternBDB: DOL 10 /DOL 10 / WN 34195140 | InternKon: 938 515 40 / 22
|
|
|
|
23 |
516 308 98
|
Hose assy. DN 8 x 400 |
1 |
InternBDB: DOL 10 /DOL 10-90 / WN 34195140 | InternKon: 938 515 40 / 23
|
|
|
|
24 |
516 307 98
|
Hose assy. DN 8 x 300 |
1 |
InternBDB: DOL 10 /DOL 10-90 / WN 34195140 | InternKon: 938 515 40 / 24
|
|
|
|
25 |
516 173 98
|
Socket |
1 |
InternBDB: L10 / St-NBR / DIN 3944 | InternKon: 938 515 40 / 25
|
|
|
|
26 |
506 582 98
|
Plug |
2 |
InternBDB: SAE A2 - 6000 / WN 34194240 / St 52-3 | InternKon: 938 515 40 / 26
|
|
|
|
27 |
385 243 40
|
Flange seal |
2 |
InternBDB: 2 / NBR 90 / WN 34198640 | InternKon: 938 515 40 / 27
|
|
|
|
28 |
320 153 99
|
Bolt |
8 |
InternBDB: M20 x 55 / DIN 912 / 10.9 | InternKon: 938 515 40 / 28
|
|
|
|
29 |
374 416 99
|
Union |
1 |
InternBDB: SDS-L10XG 1/4A-TYPE E ISO08434 | InternKon: 938 515 40 / 29
|
|